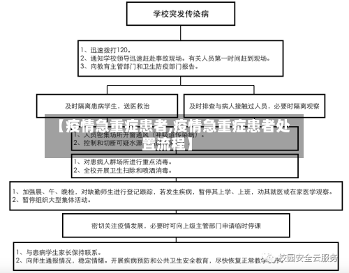
【疫情急重症患者,疫情急重症患者处置流程】

南城 4 2026-03-16 06:45:18

河南:严禁以疫情防控为由拒接患者!

河南省卫健委发布《全力保障疫情期间群众紧急就医需求六项规定》,明确严禁以疫情防控为由拒接患者 ,要求医疗机构对急危重症及特殊患者先救治后筛查,不得因健康码异常 、无核酸结果等推诿拖延 。

【疫情急重症患者,疫情急重症患者处置流程】-第1张图片

问题:在父亲阳性、女婴阴性的情况下,120未采取防护措施转运患儿 ,反而要求定点医院接诊,导致救治链条延长。疫情防控需平衡“生命至上 ”原则,但此次事件中防疫措施成为救治障碍。政策依据:国家卫健委多次强调“不得以疫情防控为由拒诊急危重症患者” ,要求建立“缓冲区”对无核酸检测结果患者先行救治 。

【疫情急重症患者,疫情急重症患者处置流程】-第2张图片

疫情防控类 疫情防控本身是为了人民的健康、为了护佑每一个生命。医疗机构的首要职责是提供医疗服务 ,因此防疫期间决不能以任何借口将患者一拒了之。不得随意拒接急危重症患者,不得以疫情防控为由拒绝发热患者 。

阐明实现民族复兴的艰巨性与长期性,强调梦想需通过实干转化为现实 。1 疫情防控本身是为了人民的健康 、为了护佑每一个生命。医疗机构的首要职责是提供医疗服务 ,因此防疫期间决不能以任何借口将患者一拒了之。不得随意拒接急危重症患者,不得以疫情防控为由拒绝发热患者 。

“疫情防控本身是为了人民的健康、为了护佑每一个生命。医疗机构的首要职责是提供医疗服务,因此防疫期间决不能以任何借口将患者一拒了之。不得随意拒接急危重症患者 ,不得以疫情防控为由拒绝发热患者 。

风险控制要点费用透明:明确午餐、打车等额外费用由客户自理,避免后续纠纷。健康码核验:疫情防控期间,需核对双方健康码及行程码。紧急情况处理:随身携带急救包 ,熟悉医院急诊通道位置,遇患者突发状况立即联系医护人员 。 服务边界明确不提供医疗建议:严禁诊断病情 、推荐药物或治疗方案。

新冠肺炎下我院成功抢救一例急性心梗合并三度AVB及心源性休克患者

〖壹〗 、高安市人民医院在新冠肺炎疫情期间成功抢救一例急性心梗合并三度房室传导阻滞(AVB)及心源性休克患者,标志着医院急性心梗综合救治能力显著提升。 具体救治过程及意义如下:患者情况与初步诊断患者为70岁男性 ,因“突发剑突下闷痛17小时 ”就诊 。经预分诊及急诊科排除新冠肺炎后收入普外一科。

〖贰〗、我院心血管内科联合多科室成功抢救一例急性心梗合并三度房室传导阻滞(AVB)及心源性休克患者。具体救治过程如下:患者基本信息与病情:患者为70岁男性,高安市建档立卡户,因“突发剑突下闷痛17小时”于2月3日就诊 。

〖叁〗、绿色通道高效协同:针对急性心梗和急性脑卒中患者 ,优化急诊流程 ,绿色通道诊疗时间明显缩短 。急性心梗患者从进入急诊到介入治疗时间中位数从159分钟缩短至83分钟,急性卒中患者从进入急诊到溶栓治疗时间中位数从60分钟缩短至37分钟。

〖肆〗 、都市快报消息,浙江大学医学院附属邵逸夫医院急诊EICU病房 ,急诊科副主任蔡华波主任医师,每天的工作除了评估新冠患者的病情、全力救治患者外,和家属谈话 ,商量下一步救治举措,也是每天的必修课。

西安市疫情封控期间,疑似心梗患者如何就医和求助?

〖壹〗、封控区 、管控区风险人员就医流程风险人员包括封控区/管控区隔离人员、健康码为红码或黄码人员,具体流程如下:直接拨打120急救电话:明确告知接线员症状(如突发胸痛、憋闷 、大汗等)及心梗可能性 ,并说明自身风险等级 。通知社区对接:同时联系社区(村)工作人员或疫情防控专班,填写人员交接单,协助120救护车转运。

〖贰〗、立即呼叫急救一旦怀疑心梗 ,应第一时间拨打急救电话(如120)。在等待救援期间,需让患者保持安静,避免随意移动或剧烈活动 ,以减少心肌耗氧量 。若患者意识丧失 ,需立即进行心肺复苏(CPR)。

〖叁〗、当前西安疫情防控的关键措施 优化核酸筛查:通过增设采样点 、延长采样时间、推广抗原检测等方式提升筛查效率,同时加快检测结果上传速度,为患者就医提供便利。精准管控风险人员:对密接、次密接等高风险人群实施“应隔尽隔” ,但需避免“一刀切 ”封控导致正常就医渠道受阻 。

〖肆〗 、患者家属意识到情况严重,决定拨打120。在等待120期间,患者家属与居委取得联系并获得出入证明 ,同时为防止父亲昏睡,与母亲轮番同他说话,按压他胸痛的位置 ,掐他的内关穴。救护车到达与初步检查:7点半左右救护车到达 。上车前再次让父亲含服救心丸。

〖伍〗 、抢救措施需迅速且规范:怀疑心梗时,应立即停止活动,舌下含服硝酸甘油(若无禁忌症) ,同时拨打120急救电话。等待救援期间需保持冷静,减少活动以降低心肌耗氧量 。切勿自行驾车或步行前往医院,以免加重病情 。

〖陆〗、白云区新冠肺炎疫情封控区、管控区居民就诊服务指南如下:联系社区“三人小组 ”获取帮助 居民有任何医疗服务需求 ,首先应拨打所在镇街防控办及所在镇卫生院或社区卫生服务中心电话 ,寻求社区“三人小组”的帮助。具体联系电话可借鉴相关附表。

哈尔滨危重患者等核酸结果时去世,医院涉嫌哪些违规行为?丨医法汇_百...

〖壹〗 、一审法院判决:鉴定人出庭意见足以解释鉴定意见的考量过程、回应医院质疑,医院未提供证据证明鉴定意见明显依据不足 。鉴定意见对病历书写不规范与医疗损害之间的结论为推断性意见,存在经验性评判因素。病历书写缺失仅为主观性医学判断记载缺失 ,期间有客观性检查记录足以证明诊疗行为持续。

〖贰〗、未尽高度注意义务,未规范实施过敏试验过敏试验操作违规:门诊部虽主张用药前已作过敏试验且结果为阴性,但审理中承认系在静点其他药物同时进行 ,现有证据不足以证实其严格按诊疗规范实施过敏试验 。头孢类药物过敏试验需在静点前单独进行,与其他药物同时操作可能干扰结果准确性,增加过敏风险。

〖叁〗 、我知道这样的行为很有可能会导致医院的工作量加大 ,甚至导致他人被感染什么的。但这种可能性其实是非常小的 。但有这种可能性,所以不予提倡,我也能理解。

...助力放化疗 、血透病人、孕产妇等重点人群就医

〖壹〗、对接机制的具体实施方式各区普遍设立专人专班 ,由村居委会主动收集放化疗 、血透、孕产妇等重点人群的就医需求,并协同区卫健委指定的医院落实封控区医疗保障工作。例如,放化疗和血透患者原则上需前往原就诊医院 ,若因封控无法前往 ,则由社区转运至所在区的定点医院;孕产妇同样通过闭环转运至定点医院就诊 。

〖贰〗、在整个风控期间,对于一些接受血透,放疗以及化疗 ,还有孕产妇这一类的特殊人群就应该展开绿色通道,保障治疗的每一个过程,另外也应该加强技术指导 ,保证每一个患者都能够得到有效的治疗。

〖叁〗 、影响巨大:作为拥有2400多万人口的特大城市,哪怕只封一半,影响人群也达到千万级别。

〖肆〗 、指定定点机构:莱西市指定梅花山卫生院作为定点机构 ,为需要外出就诊的健康码异常患者提供诊疗服务,并完善转运、急诊急救应急预案,保障封控区、管控区医疗服务 。

〖伍〗 、重点人群就医安排已实施隔离闭环管理的区域居民(如老年人、儿童、孕产妇 、残疾人、血透及放化疗患者等) ,需及时与社区卫生服务中心对接,通过家庭医生或互联网诊疗服务协调就医 。确需外出就诊的,由街道社区卫生服务中心按流程安排转运 ,街道或居委会协助联系“120”转至定点医疗机构。

〖陆〗、做好医院医务工作者的个人防护 首先医院的医务工作者应该做好个人的防护 ,主要是包括需要穿好各自的防护服用品,还有佩戴好口罩等护具,同时还应该对自己身上的衣物进行定期消毒 ,这样子可以在一定程度上是的医务工作者隔绝新冠病毒。

「战疫日志」毕节市第一人民医院林倩:全心守护患者健康

〖壹〗 、毕节市第一人民医院医生林倩在方舱医院全心守护患者健康,展现了抗疫工作者的使命担当与无私奉献精神 。紧急受命,火速驰援9月15日晚21时22分 ,林倩接到紧急通知后,来不及与家人道别,仅简单收拾随身物品便赶赴医院集合。当夜 ,她与16名同事一同奔赴毕节市方舱医院,次日清晨即投入严格的入舱前培训。

上一篇:疫情共勉的文案/疫情共勉的文案怎么写
下一篇:疫情感到故事(疫情的感人故事50)
相关文章